Visualization and error metrics
We provide some simple plotting features to help users diagnose convergence in the algorithm. Through
- Visualizing priors
- Visualizing slices of parameter ensembles over iterations (or algorithm time) over input space
- Visualizing the loss function or other computed error metrics from
compute_error!
The following documentation provides the overview of what is currently implemented for Plots or Makie backends, these will be expanded in due course.
Plots.jl
Plotting using Plots.jl supports only plotting distributions. See the example below.
using EnsembleKalmanProcesses.ParameterDistributions
prior_u1 = constrained_gaussian("positive_with_mean_2", 2, 1, 0, Inf)
prior_u2 = constrained_gaussian("four_with_spread_5", 0, 5, -Inf, Inf, repeats=4)
prior = combine_distributions([prior_u1, prior_u2])
using Plots
p = plot(prior)Makie.jl
Import one of the Makie backends (GLMakie, CairoMakie, WGLMakie, RPRMakie, etc.) to enable these functions!
Plotting functionality is provided by Makie.jl through a package extension. See the documentation for a list of all the available plotting functions. The plotting functions have the same signature that one would expect from Makie plotting functions. See the plot methods section in Makie documentation for more information.
Plot priors
The function plot_parameter_distribution will plot the marginal histograms for all dimensions of the parameter distribution.
using CairoMakie # load a Makie backend
import EnsembleKalmanProcesses.Visualize as viz
fig_priors = CairoMakie.Figure(size = (500, 400))
viz.plot_parameter_distribution(fig_priors[1, 1], prior)
fig_priors
Plot errors
The functions plot_error_over_iters and plot_error_over_time and the mutating versions can be used to plot the errors over the number of iterations or time respectively. All keyword arguments supported by Makie.lines are supported by these functions too.
Any of the stored error metrics, computed by EnsembleKalmanProcess can be plotted by the error_metric="metric-name" keyword argument, . See compute_error! for a list of the computed error metrics and their names.
# Assume that ekp is the EnsembleKalmanProcess object
using CairoMakie # load a Makie backend
import EnsembleKalmanProcesses.Visualize as viz
fig_errors = CairoMakie.Figure(size = (300 * 2, 300 * 1))
viz.plot_error_over_iters(fig_errors[1, 1], ekp, color = :tomato)
# Error plotting functions support plotting different errors through the
# error_metric keyword argument
ax1 = CairoMakie.Axis(fig_errors[1, 2], title = "Average RMSE over iterations", yscale = Makie.pseudolog10)
viz.plot_error_over_time!(
ax1,
ekp,
linestyle = :dashdotdot,
error_metric = "avg_rmse",
)
fig_errors
Plot constrained parameters
Plot by a slice of the parameter
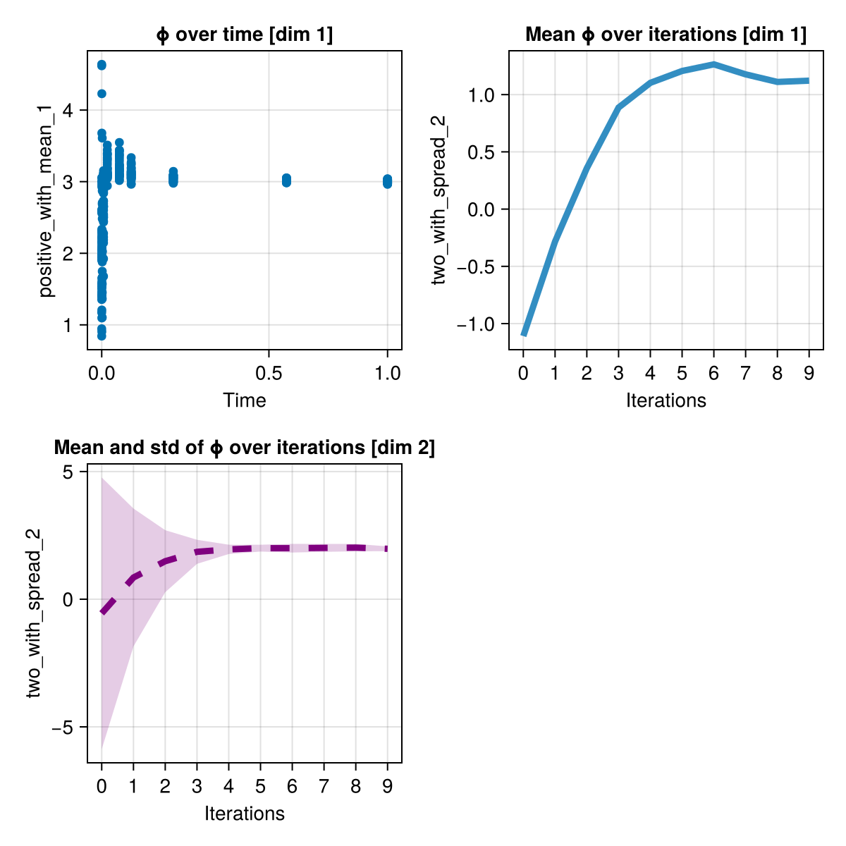
The functions plot_ϕ_over_iters and plot_ϕ_over_time and the mutating versions can be used to plot a scatter plot of an individual parameter (dimension) over the number of iterations or time respectively. All keyword arguments supported by Makie.Scatter are supported by these functions too.
Furthermore, there are also plot_ϕ_mean_over_iters and plot_ϕ_mean_over_time and the mutating versions can be used to plot the mean parameter (dimension) over the number of iterations or time respectively. All keyword arguments supported by Makie.Scatter are supported by these functions too. Furthermore, there is the keyword argument plot_std = true which can be used to also plot the standard deviation as well. To support plotting both mean and standard deviation, there are also the keyword arguments line_kwargs and band_kwargs for adjusting how the mean and standard deviation are plotted. Any keyword arguments accepted by Makie.Lines can be passed to line_kwargs and any keyword arguments accepted by Makie.Band can be passed to band_kwargs.
using CairoMakie # load a Makie backend
import EnsembleKalmanProcesses.Visualize as viz
fig_ϕ = CairoMakie.Figure(size = (300 * 2, 300 * 2))
EnsembleKalmanProcesses.Visualize.plot_ϕ_over_time(fig_ϕ[1, 1], ekp, prior, 1, axis = (xscale = Makie.pseudolog10,))
ax1 = CairoMakie.Axis(fig_ϕ[1, 2])
viz.plot_ϕ_mean_over_iters!(ax1, ekp, prior, 2)
viz.plot_ϕ_mean_over_iters(
fig_ϕ[2, 1],
ekp,
prior,
3,
plot_std = true,
line_kwargs = (linestyle = :dash,),
band_kwargs = (alpha = 0.2,),
color = :purple,
)
fig_ϕ
Plot by distribution name
It is also possible to plot the constrained (possibly-multidimensional) parameters by name. Note that a gridposition per parameter-dimension must be provided for plotting. See the example below.
using CairoMakie # load a Makie backend
import EnsembleKalmanProcesses.Visualize as viz
fig_ϕ = CairoMakie.Figure(size = (300 * 2, 300 * 2))
viz.plot_ϕ_over_time(
[fig_ϕ[1, 1], fig_ϕ[1, 2]],
ekp,
prior,
"two_with_spread_2",
markersize = 8)
viz.plot_ϕ_mean_over_time(
[fig_ϕ[2, 1], fig_ϕ[2, 2]],
ekp,
prior,
"two_with_spread_2",
linewidth = 3.0)
fig_ϕ